各位工委会委员、各相关单位及人员:
根据中国特种设备检验协会安全附件和仪表检验工作委员会(以下简称“工委会”)的工作安排,现定于2026年4月23日至24日召开“安全附件和仪表检验技术交流会”。现将有关事宜通知如下:
一、会议时间
2026年4月23日至24日,4月22日报到。
二、会议地点
湖北省武汉市。
三、会议内容
1.安全附件和仪表技术创新与行业应用技术交流会。
2.湖北特检院检测和计量重点实验室参观。
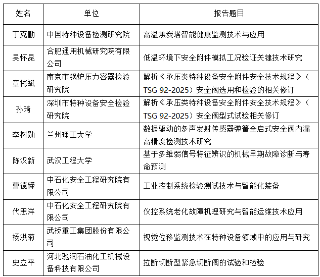
四、主题报告
五、参会人员
1.中国特种设备检验协会安全附件和仪表检验工作委员会委员代表;
2.各省、市特种设备检验检测机构的承压特种设备及安全附件和仪表相关技术人员;
3.安全附件和仪表、特种设备专用检测仪器设计、制造、使用、维修单位的技术骨干及管理人员;
4.特种设备行业政府监管部门、计量监管部门相关人员;
5.高校、科研院所从事安全附件和仪表、特种设备计量技术研究的专家学者;
6.湖北省特种设备专用检测仪器计量技术委员会拟任委员及推荐人选;
7.安全附件和仪表检验技术交流会论文作者及行业技术交流代表。
六、论文征文
(一)论文主题
1.安全附件和仪表系统检验检测新技术、新标准;
2.安全附件和仪表系统设计、生产、维修、改造新技术;
3.安全附件和仪表系统使用管理、安全风险评估技术;
4.承压类特种设备状态监测和管理技术及其应用。
(二)论文征集要求
1.论文格式要求见附件1、附件2;
2.论文投稿截止日期为2026年4月10日;
3.论文修改稿截止日期为2026年4月17日;
4.论文提交电子邮箱:xujin@njpvi.cn。
七、报名事宜
1.请工委会各位委员提前安排时间,按时参会,认真履责;因特殊情况,确实不能现场参会的,需要提前向工委会秘书处请假,或者派代表参会。
2.欢迎其他相关人员(非委员)自愿报名参会。
为便于统计参会人数,请全体参会人员(含委员)手机扫描下方二维码,按要求填写报名信息并提交完成在线报名。报名截止日期为2026年4月17日。如需开具发票,请扫描下面发票信息登记二维码,按要求填写发票信息并提交。
报名二维码
开票信息二维码
八、会议费用
1.会议费1500元/人,本工委会委员免收会议费。
2.食宿统一安排,往返交通、住宿费用自理。
3.付款方式:
(1)电汇至以下账户并在备注栏注明“安全附件和仪表”字样,持汇款凭证复印件报到。
户 名:中国特种设备检验协会
开户行:交通银行北京和平里支行
账 号:110060224018010003152
行 号:301100000074
(2)会议报到现场缴费。
九、联系方式
1.工委会秘书处:徐进 13951909506
2.协会秘书处:牛永吉 010-59068860
附件:1.论文格式要求
2.论文格式示例
中国特种设备检验协会
安全附件和仪表检验工作委员会
2026年3月26日
